• 工作人員職務說明書
  • 員工意外事件防範
  • 緊急災難應變計畫

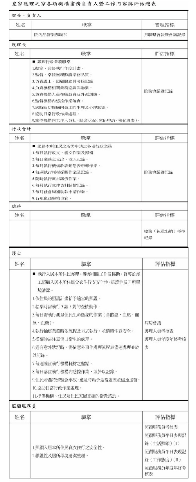
各項機構業務負責人暨工作內容

各項機構業務負責人暨工作內容
皇家護理之家有限公司 © 2012 版權所有 新北市中和區中山路二段562號5樓/7樓/8樓 服務專線 | 02-2226-1881 Copyright © 2012 All Rights. Designed by PHOTNIC